山东颐博医院集团下属泰安颐博康复医院坐落于汶河西岸,北瞻岱岳,东望徂徕,是一家集医疗、预防、保健、康复、科研、养老为一体的现代康复专科医院,医院建筑面积40000m2,设计可用床位700张,开放床位200张,养老床位500张,现有职工近300人。
泰安颐博康复医院是省市级多家三甲医院医联体合作医院,是山东第一医科大学(山东省医学科学院)实践教学基地、贵州医科大学运动与健康学院实习基地、泰山护理职业学院临床教学基地、山东力明科技职业学院实践教学基地。
医院2005年经泰安市卫生局批准成立,2010年被中国医院协会评为全国诚信民营医院。2012年被原国家卫生部确定为康复医疗卫生体系建设试点医院,2012年6月被中国残疾人联合会确定为脑瘫康复定点医院,2018年12月成为泰安市120急救定点医院,2023年3月被泰安市人民政府评为泰安市现代服务业示范企业,居民、职工医保全国联网定点医院,长护险定点医院。
医院设有康复医学科(成人康复科、儿童康复科)、内科(神经内科、心内科、呼吸内科、消化内科、内分泌科)、外科(普外科、肛肠科、泌尿外科、骨科、神经外科)、中医科、老年病科、重症监护室ICU、急诊、血液透析中心、检验科、特检科、放射科、体检中心等科室;特色诊疗有头部特定区域小针刀治疗(主治偏瘫、失眠、脑瘫、颈肩腰腿痛、三叉神经痛、癫痫、孤独症、多动症、儿童遗尿、成人漏尿等疾病)、植物人促醒康复中心、阿尔茨海默病干预康复中心、睡眠门诊、疼痛门诊(颈肩腰腿疼)、减重门诊;大型设备有磁共振、CT、DR、胃肠镜、高压氧舱、彩超、心电、经颅多普勒等。
集团在高新区、泰山区等区域建有高新区新区街道社区卫生服务中心、泰山区南湖社区卫生服务站、高新区奥林匹克花园社区卫生服务站、高新区嘉和新城社区卫生服务站、高新区凤凰社区卫生服务站等医疗服务机构;泰安颐博养老护养院、泰安高新区嘉和新城社区颐博日间照料中心、泰山区南湖社区颐博居家养老照护中心、泰安高新区凤凰社区颐博日间照料中心等养老服务机构。
应聘须知
为适应医院发展的需要,根据国家有关政策规定,拟面向国内公开招聘部分专业技术和管理人员。现将有关具体事项公告如下:
一、招聘原则
坚持德才兼备、唯才是举的用人标准,贯彻公平、公正、公开的原则。
二、基本条件
(一)具有中华人民共和国国籍;拥护党的路线方针政策,遵纪守法、品行端正。
(二)具备强烈的事业心和责任感,具有良好的奉献精神和团队协作精神,爱岗敬业,语言表达清晰、流畅、具有良好的交流沟通能力。
(三)具备与岗位相匹配的专业、技能条件和其他资格条件。医疗技术类专业技术岗位需熟练掌握相关专业理论知识,熟悉常见病、多发病的诊治原则,拥有两年以上临床工作经验的优先录取。
(四)具备履行岗位职责所需的身体、心理素质。
(五)应往届毕业生应聘时应已经取得相应毕业证书。
三、招聘岗位
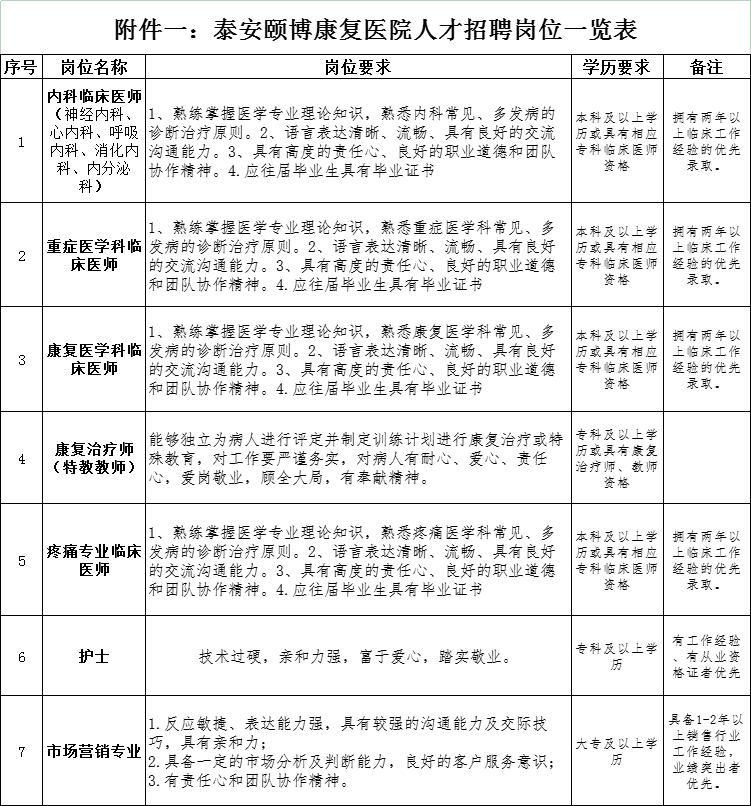
详见附件一。
四、招聘程序
(一)报名
应聘人员请填写《山东颐博医院集团泰安颐博康复医院招聘人员报名表》(附件2),附个人身份证、简历及相关证书等材料,扫描后打包通过电子邮件发送至我院单位邮箱,邮件名称为: xx (姓名)*应聘岗位(如:张某某*临床内科医师)。每人限报一个岗位。
(二)资格审查
资格审查贯穿始终,通过资格审查的人员进入面试环节。
(三)面试
我院将根据通过资格审查人员情况分批、分岗位不定期组织面试,进入面试人员将给予电话通知,并沟通确定面试批次、时间。因特殊原因错过当批次面试的人员可再安排一次面试机会。面试采取面对面交流互动方式进行。面试初步结果当场予以公布。
(四)体检
初步通过面试人员,将在我院进行常规体检。体检结果将在体检结束后三个工作日内通知本人。
(五)聘用
通过体检后,经协商一致,我院按照国家规定办理聘用手续,福利待遇按国家规定执行,同时,可享受政府引进人才有关补贴待遇。
五、联系方式
联系人:孔老师、郭老师
联系电话:8925226,18865485965
邮箱:taybkfyy@163. com
附件一:山东颐博医院集团泰安颐博医院人才招聘岗位一览表

附件二:山东颐博医院集团泰安颐博医院招聘人员报名表

←扫描左侧二维码即可码下载登记表

联 系 我 们
联系电话:8925226,18865485965
地址:山东省泰安市泰山区颐博路中段路北
官网:www.taybkfyy.com
邮箱:taybkfyy@163.com
>[用户登录] [用户注册] 登录后可评论!
共有0 条评论【提示:恶意评论,恶意广告会被封号.】