www.tainfo.net
☕ 登录
✚ 注册
+收藏
0
125
首页
/
泰安招聘
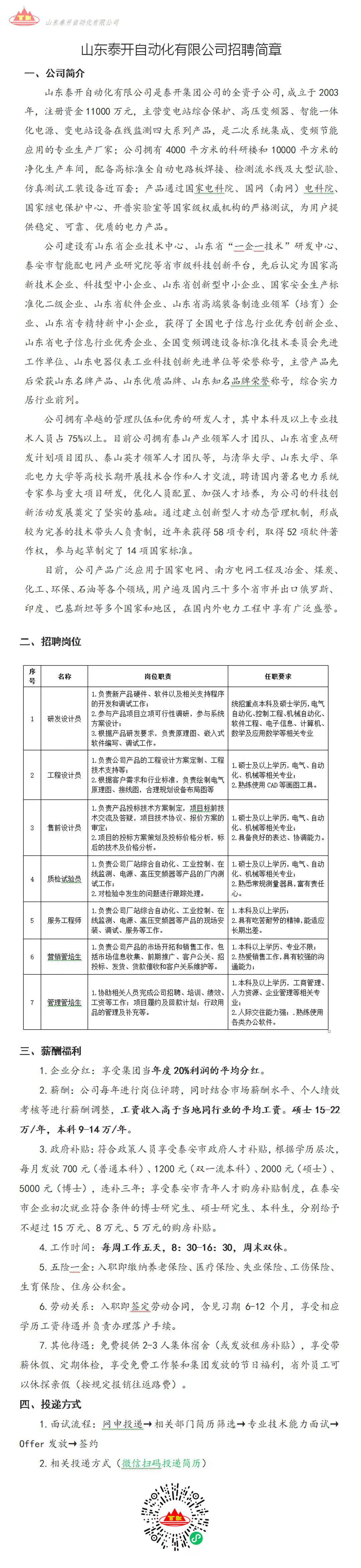
山东泰安自动化有限公司校园招聘公告
时间:2025-11-13 查看:125 次
刷新
|
置顶
山东泰安自动化有限公司校园招聘公告
来免费发布个需求信息试试?
标签:
泰安人事考试网
|
发布时间:
2025-11-13
⚠️有效期:
30天
信息分类:
招聘
🏠信息地区:
泰安
信息管理:
刷新信息
|
置顶信息
信息说明:
此信息由网友发布,与泰安信息港立场无关
>
[
用户登录
]
[
用户注册
]
登录后可评论!
共有0 条评论【提示:恶意评论,恶意广告会被封号.】
相关信息:
山东泰鹏环保材料股份有限公司招聘工艺员、
01-12
山东科创装备制造有限公司招聘电子工程师,
01-12
山东新石特工程材料有限公司招聘销售经理
01-08
肥城市乐一教育培训学校招聘语文、数学、英
01-08
肥城小神童艺术学校招聘美术、书法、口才、
01-07
山东泓皓物联网运营有限公司招聘ABC证货
01-07
山东盛联环保科技集团招聘电话销售,市场营
01-06